PPPM
410/510

Growth Management:
Basic Methods for Determining Land Needs

[Home | Overview | Syllabus | Schedule | Readings | Links]


 

Introduction

A Land Needs Assessment can be thought of as containing a supply analysis (buildable and redevelopable land by type) and a demand analysis (population and employment growth leading to demand for more built space: residential and non-residential development). Figure 1 shows the key relationships. The geographic scope of the Land Need Assessment is all land inside the Urban Growth Boundary (Oregon), or a predefined study area.

Figure 1: Components of a Land Needs Assessment

Source: ECONorthwest, City of Corvallis Land Needs Analysis, 1998

 

Supply of Buildable Land, by type

Classifications

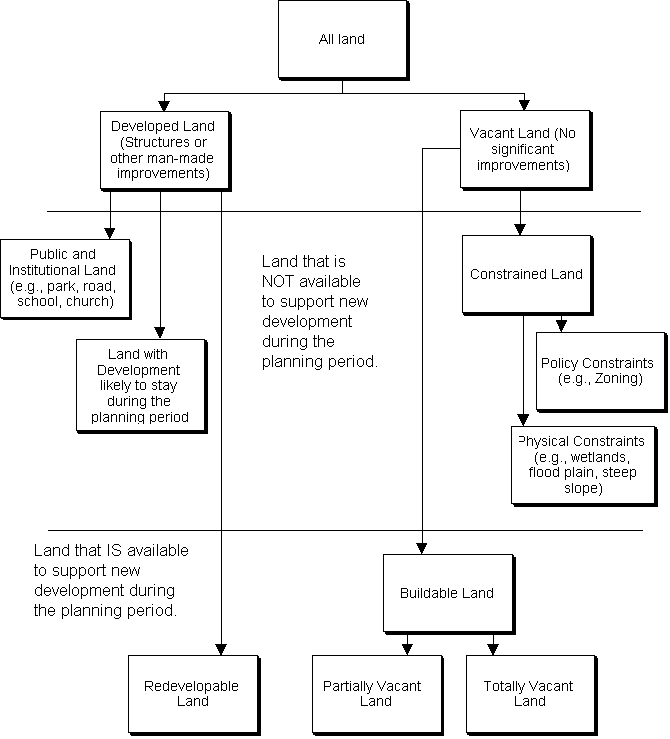
There are many ways that "vacant land" and "buildable land" can be defined. We have to pick one. Figure 2 shows an organization that is internally consistent.

Figure 2: Classification scheme for urban land

Source: ECONorthwest, City of Corvallis Land Needs Analysis, 1998

Figure 2 illustrates that:

  • Vacant land means land without structures or other significant man-made improvements. In general, "vacancy" is not a difficult determination to make: most people walking the land or looking at an aerial photograph could agree on what land was covered by significant structures that constituted existing development (and thus precluded new development unless the existing development were demolished).
  • Vacant land that is constrained (either physically or legally) is not buildable.
  • Complications occur when the physical assessment of vacancy gets overlaid on parcel boundaries. If parcel boundaries did not have to be considered, then every square foot of land can be characterized as vacant or developed. Parcel boundaries, however, often lump developed and vacant land together on the same parcel (e.g., one houses on a three-acre lot). Thus, on a parcel level vacant land that is not constrained (i.e., buildable land) comes in two varieties: totally vacant (no significant improvements on the parcel) and partially vacant (synonymous in this study with under-utilized land).
  • Redevelopable land is not vacant, but it is available to support some of the new development demanded by increasing population and employment. Redevelopment occurs on redevelopable land. Infill, however, is defined in this study not as a type of vacant land, but as a condition of a parcel relative to surrounding parcels. If surrounding parcels are primarily developed, then an isolated buildable parcel (i.e., a parcel totally or partially vacant) is also an infill parcel.
  • Thus, there are three types of land that can support new development: buildable vacant land, buildable partially-vacant land, and redevelopable land.

Definitions

Figure 2 gives general definitions of different types of land; those definitions must be more specific, however, about measurement and thresholds. For example, how much vacant land must a developed parcel have to allow the parcel to switch from "developed" status to "partially vacant" status? The details of the definitions follow.

Buildable Lands

According to ORS 197.295,

(1) "Buildable lands" means lands in urban and urbanizable areas that are suitable, available and necessary for residential uses. "Buildable lands" includes both vacant land and developed land likely to be redeveloped.

The above definition applies narrowly to residential land. Most inventories, however, apply a similar definition to all land.

Gross and Net Vacant Acres

  • A Gross Vacant Acre is an acre of vacant land before land has been dedicated for public right-of-way, private streets, or public utility easements. For example, a standard assumption is that about 20% of land in a subdivision is used for streets and utilities: if so, then a gross vacant acre will yield only about 35,000 sq. ft. (80% of a full acre) for lots.
  • A Net Vacant Acre is an acre of vacant land after land has been dedicated for public right-of-way, private streets, or utility easements. A net vacant acre has 43,560 square feet available for construction, because no further street or utility dedications are required: all the land is in lots.

Land must be classified into a series of mutually exclusive categories. Most land needs analyses provide a series of definitions. These definitions change depending on the community. The following examples are from the Corvallis analysis.

Each parcel should be assigned to one of the following land use categories:

  • Vacant Land: Vacant Land means all parcels greater than 0.075 acre (3,250 sq. ft ) with improvement value < $5,000.
  • Partially Vacant (Under-Utilized) Land: Partially Vacant Land means all parcels greater than 0.075 acre (3,250 sq. ft ) with improvement value > $5,000 that have a developable remainder.
  • Constrained Land: Constrained Land is subtracted from Total and Partially Vacant Land to get Buildable Land (which is further divided into totally vacant and partially vacant based on parcel boundaries and existing development on parcels). There are several categories of constraints:
  • Wetlands
  • Floodplain
  • Drainageways
  • Hazardous Land: Slide Areas, Steep Slopes, and Earthquake Faults
  • Lands with service constriants
  • Institutional Use: Most publicly owned parcels are parks, governmental, or public facilities and are considered unavailable for development.
  • Redevelopable Land: Redevelopment potential deals with parcels with developed structures that are likely to be demolished for new buildings to be constructed in their place. Redevelopable Land means all commercial, multi-family residential, or industrial parcels, that are greater than 0.1 acres and have land values greater than improvement values and are not already classified as vacant or partially vacant.

 

Methods for the land supply analysis

This section summarizes the steps in the land supply analysis. It includes a proposed table structure (for a database or spreadsheet) that facilitates a summary of land supply that can be cross-referenced geographically, by plan designation, and other variables. The general structure is based on the DLCD HB 2709 workbook, which specifically addresses residential lands. We'll use similar methods for commercial, industrial, and other lands.

As outlined in the Workbook, the steps and sub-steps in the supply inventory are:

  1. Calculate the gross vacant acres by plan designation, including fully vacant and partially vacant parcels.
  2. Calculate gross buildable vacant acres by plan designation by subtracting unbuildable acres from total acres.
  3. Calculate net buildable acres by plan designation subtracting land for future public facilities from gross buildable vacant acres.
  4. Calculate total net buildable acres by plan designation by adding redevelopable acres to net buildable acres.

Here is a general structure for the parcel database that should be generated with GIS overlays. For ease of presentation, the columns of the database (i.e., the fields) are listed below as bullet points (so don’t mistake them as rows of the database; i.e., records). In other words, for each record (which probably means each parcel in the database) we would create the following fields:

  1. Parcel identifier (usually the map/tax lot number).
  2. Miscellaneous parcel attributes. Several fields: land use, zoning, land and improvement value.
  3. Parcel size (acres).
  4. Developed portion (acres).
  5. Undeveloped area on parcel (acres). E = C – D.
  6. Constrained land (acres). Of E, how much has constraints that make it either unbuildable or reduce its density? Answer comes from GIS overlays or other data sources: floodway, flood plain, wetlands, hazards, riparian, slopes (or water service zones). In the best instances, a GIS system is applied to develop an aggregate constraint estimate.
  7. Gross buildable land (acres). E – F.
  8. Gross to net ratio (percent). Typically, 20–30% of gross buildable land is outside of lots (e.g., roads, transmission lines, parks, public, etc.).
  9. Net buildable land (acres). (1 - I) * J
  10. Improvement to land value (ratio). Go to ‘A,’ calculate, and report here. Analysts typlically use ratios of less than 1:1 to suggest redevelopment potential. Use the ratio for subsequent sorting and reporting of Potentially Redevelopable Acres by improvement-to-land-value category: D – J

K gives net buildable land by type (since ‘A’ is really a multitude of parcel attributes; ‘L’ is one more attribute for reporting redevelopment potential). We can then sort by type and location to report subtotals.

Some of the data (e.g., public facilities) will be based on community-level assumptions and can be calculated in the database. Other data will be the result of GIS output based on layer intersections at the parcel or subparcel level. As long as each parcel has a unique identifier, aggregating from subparcels to parcels is not a problem.

Demand for Buildable Land, by Type

Demand for land is characterized through analysis of national, regional, and local demographic and economic data. For residential uses, population and households drive demand. For the residential sector, for example, information about the characteristics of households is used to identify types of housing that will be affordable to area households. For non-residential uses, employment data is the primary driver of demand for land, and is used to estimate probable absorption rates for commercial and industrial lands.

 

Demand for residential land

Accepted economic theory, as applied to real estate markets, is quite clear that the amount of housing built and purchased in a market is a function of demand factors (e.g., demand for housing by type, driven by number of households, incomes, preferences, and prices of alternatives), supply factors (e.g., the type and quality of the housing product, and the factors that influence the cost of that product and its substitutes), and prices (of the particular housing product and its substitutes by type, quality, and location). In short, though observed housing absorption results from the interaction of many factors, almost no forecasting models used in Oregon planning work that way. Rather, they forecast demand and supply independently, and rarely have even a qualitative (much less quantitative or modeled) analysis of prices.

Determine Actual Density/Mix of Housing

The first step, determining the actual density/mix of housing is relatively straightforward. A good place to start is with the 1990 Census as a base and use building permits to update the housing inventory by type. This should easily lead to a relatively accurate estimate of the mix of units by type.

The second part of this analysis is to determine the actual density of units over the past 5 years or since the last periodic review, whichever is longer. You'll need data on building permits to develop a 5-year trend. At the very least this analysis should be done by plan designation, zoning is better.

A good place to begin this analysis with a list of subdivision approvals since 1990 and then fill in for other housing types using building permit data. If you can get information on subdivisions that includes the total area, the number of units and the individual parcels, then you can get to some pretty specific numbers on density of single family development by plan designation and zone. The multi-family and other types will use a similar approach.

Conduct Housing Needs Assessment

The basic steps listed in the HB 2709 Workbook include:

  1. Project the number of new housing units needed in the next 20 years.
  2. Identify relevant national, state, and local demographic and economic trends and factors that will affect the 20-year projection of structure type mix.
  3. Describe demographic characteristics of the population and, if possible, household trends that relate to demand for different types of housing (e.g., household income, household size, age of household head, percent of income paid for housing and tenure).
  4. Determine the types of housing that are likely to be affordable to the projected households, based on household income, household size, age of household head, tenure data and trends, and knowledge about national, state, and location housing trends, and local housing policies.
  5. Estimate the number of additional needed units by structure type.
  6. Determine the needed density ranges for each plan designation and the average needed net density for all structure types.

The Steps in Detail

The steps, as outlined in the Workbook, provide the general structure for a housing demand analysis, but do not provide detail on data sources and approaches. I've reviewed the steps and taken a closer look at what data might be available.

Project the number of new housing units needed in the next 20 years.

This is a basic model that relies on population projections, household size trends, vacancy rates, and persons in group quarters. This seems basic—we'll want to use whatever the coordinated forecast is, with whatever qualifications are necessary.

Identify relevant national, state, and local demographic and economic trends and factors that will affect the 20-year projection of structure type mix.

This is the standard broad to narrow structure we normally begin our discussion of demand factors with. Specifically this section would review:

  • Population/Employment trends

We could supplement traditional data with data from Claritas or Max or another vendor. I used Claratis data for the Monmouth study—they charge about $60 for basic population/demographic/income reports. I've got some examples if you want to look them over.

One thing that will be hard to get at from the data will be the issue of households that have one or more member working in Corvallis, but choose (or are forced) to live elsewhere for various reasons. We may want to gather some information from HP, OSU and other large employers.

  • Household characteristics
  • Income
  • Housing characteristics

You can use data from the Census, but you can also obtain tax assessment data that may have fairly detailed information in it. County assessors usually have information on on number of units, housing type, condition, value, and sales.

  • Housing Market Trends

The housing market trends would rely on a combination of historic data (housing by mix), local interviews, and review of trade publications such as Professional Builder which includes an analysis of national and regional home markets in its monthly publication.

The big issue here is getting current information—particularly on the income/value/age relationship.

PUMS (Public Use Microdata Samples from the Census) data can be used for MSAs and larger jurisdictions. You'll need to have a good working knowledge of Census data and a decent statistical package such as SPSS.

Many states also do population surveys, although the data are generally not statistically valid for smaller communities. The Oregon Population Survey conducted by the Progress Board has relatively detailed data that is useful for a variety of analytical purposes.

Describe demographic characteristics of the population and, if possible, household trends that relate to demand for different types of housing (e.g., household income, household size, age of household head, percent of income paid for housing and tenure).

Again, this step should be completed before allocating needed housing by type. This would rely on the data from step 2 (PUMS, Oregon Population Survey) to determine the relationships.Basic trend analysis of Census data is also useful.

Determine the types of housing that are likely to be affordable to the projected households, based on household income, household size, age of household head, tenure data and trends, and knowledge about national, state, and location housing trends, and local housing policies.

This step is primarily a manipulation of data, combined with local interviews. At this step, the data need to be analyzed to compare income and affordable housing value and compare that with housing values in the community being analyzed.

Estimate the number of additional needed units by structure type.

The key variables here are:

  • Household size
  • Age of household head

Based on these trends and other data, we need to allocate housing need by type of structure.

Determine the needed density ranges for each plan designation and the average needed net density for all structure types.

The workbook suggests looking at the relationship between lot size, year built and living area to determine trends over time. The A&T data should contain these three variables. The second issue to address is the effect of land price, availability and location on these trends. You'll have to look at the supply data to make this connection. The final step is to allocate housing and determine needed acres based on a range of densities.

 

Demand for commercial and industrial land

Depending on the policy context within which such a land analysis is conducted, its requirements can be more or less rigorous. At one extreme, such an analysis might be part of a developer’s market analysis or a zone. In those cases, the format and rigor of the analysis is not specified in detail. At the other extreme, such an analysis might be part of a UGB amendment or a Goal 9 analysis, in which case several requirements regarding content and methods would have to be met.

Several methods exist to determine industrial land need. The method most appropriate depends on the data available. Basic methods such as extrapolation of past development trends or ratios of industrial acres per employee or per total land area are appropriate for small communities where data are limited. These methods, however, only forecast land demand in the aggregate: they cannot provide reliable estimates by sector or type.

For larger communities that have better data sources, forecasting industrial land need is usually based on ratios of employee per land area (acre). This is the method that the Lane Council of Governments (LCOG) applied in the 1993 Metropolitan Industrial Lands Inventory Report. Because this inventory is the acknowledged Goal 9 industrial lands inventory for the Eugene-Springfield Metropolitan Area.

Determining non-residential land need involves both a demand component and a supply component. Figure 1 illustrates how we evaluated those components in this project.

Figure 1: Determining non-residential land need

Non-residential land demand

The basic steps in the approach shown above are:

  • Develop/Evaluate employment forecasts. Most smaller communities will not have sector-level employment forecasts; many will not have any employment forecasts. These forecasts are a necessary input in the demand model--for very small communities, an aggregate estimate will probably be the best you can do. You'll have to develop forecasts if none exist.
  • Analyze existing employment patterns by sector. This step is intended to determine the amount of industrial employment on non-industrial land, the amount of non-industrial employment on industrial land, and the ratio of office and non-office employment for various industrial sectors.
  • Determine employee per acre ratios. Little empirical data exists on EPAs. Typical EPAs range from 20-80 depending on the type of business. Mills, storage yards, and warehouses tend to be land-intensive (i.e., have low EPAs), while office and high tech facilities tend to be less land intensive (i.e., have higher EPAs). A good aggregate figure is between 15 and 30.
  • Apply the ratios to employment forecasts by sector. If sector level forecasts are available, this step applies employment per acre ratios to changes in employment by sector. The output of this analysis is an estimate of land demand by employment sector.
  • Determine aggregate industrial land demand. This step divides the employment estimated in the previous step to that which is likely to locate on industrial land, and that which is likely locate on non-industrial lands. The result is an estimate of the demand for industrial land.

 


[Home | Overview | Syllabus | Schedule | Links]

This page maintained by Bob Parker, ©2000
May 18, 1998